贷款

  • 贷款

  • 信用卡

搜索

卡农金超

评论
您现在的位置:首页 > 口子资讯 > 乘风破浪会有时,计日以俟迎新“钢” —不锈钢期货合约解读

乘风破浪会有时,计日以俟迎新“钢” —不锈钢期货合约解读

2019-09-09     点击:699

[db:简介]





摘要:

2019年8月30日,中国证监会批准上海期货交易所开展不锈钢期货交易,合约自2019年9月25日正式挂牌交易。


不锈钢行业的市场化程度高、市场主体多样、价格波动频繁,企业避险需求强烈,上海期货交易所推出全球首个不锈钢期货,有助于规范流通秩序,促进形成公开、公平的定价机制,增强我国在国际不锈钢市场的定价影响力,并为相关产业链企业提供价格风险管理工具,同时也进一步丰富了我国钢材期货品种。


笔者根据上海期货交易所发布的不锈钢期货合约设计及交易交割规则征求意见稿以及不锈钢产业链情况进行详细的梳理和整理。

 乘风破浪会有时,计日以俟迎新“钢” —不锈钢期货合约解读

一、不锈钢期货合约解读


1、不锈钢期货合约要点

2019年8月30日,中国证监会批准上海期货交易所开展不锈钢期货交易,合约自2019年9月25日正式挂牌交易。


图表1:不锈钢期货合约(草案)

乘风破浪会有时,计日以俟迎新“钢” —不锈钢期货合约解读

数据来源:大有期货长沙投研中心,上海期货交易所


从上海期货交易所公布的不锈钢期货标准合约来看,合约的设计贴合上游镍的交易规则,由于304不锈钢含镍量下限为8%,25吨不锈钢对应2吨镍,在交易单位设计上,不锈钢合约交易单位为5吨/手,即5手不锈钢对应2手镍;合约其它要素类似于上期所大多金属期货合约,其最小变动价位为5元吨;交易时间每周一到周五的,9:00-10:15、10:30-11:30 和 13:30-15:00,连续交易时间为每周一至周五 21:00-01:00。


2、不锈钢交割基准

不锈钢牌号纷繁众多,根据上海期货交易所交割规则,参与交割的不锈钢为符合GB/T3280-2015《不锈钢冷轧钢板和钢带》要求的06Cr19Ni10(即旧牌照0Cr18Ni8),或符合日本JIS G4305:2010《冷轧不锈钢钢板和钢带》的SUS304。

根据GB/T3280-2015《不锈钢冷轧钢板和钢带》要求,06Cr19Ni10不锈钢的化学成分中,铬含量占17.5%-19.5%,镍含量占8%-10.5%,其余元素标准如下表。


图表2:符合交割质量要求的不锈钢化学成分(质量分数%)

乘风破浪会有时,计日以俟迎新“钢” —不锈钢期货合约解读

数据来源:大有期货长沙投研中心,上海期货交易所


根据上海期货交易所交割品质规则,参与交割的不锈钢的表面加工2B(即304 / 2B),即冷轧后进行热处理,酸洗或类似处理,最后经平整获得适当的光洁度。


图表3:不锈钢表面加工等级与要求

乘风破浪会有时,计日以俟迎新“钢” —不锈钢期货合约解读

数据来源:大有期货长沙投研中心根据公开信息整理


3、不锈钢交割规则

不锈钢是有色金属镍的下游产物,所以不锈钢的交割规则贴合二者的现货贸易及套保原则。不锈钢每一仓单交割单位为60吨,镍每一仓单交割单位为6吨,4个镍仓单对应5个不锈钢仓单。


不锈钢交易交割品种为304奥氏体不锈钢冷轧卷板,因为300系综合性能最好,使用范围最广,在不锈钢的产量占比也最大,而304不锈钢冷轧卷板是300系中的代表钢种。


交割升贴水根据不锈钢边部状态、厚度、地区设置升贴水维度,而品牌、牌号和宽度不设置升贴水。其中,不锈钢边部状态应为切边,若为毛边贴水170元/吨;不锈钢交割标准厚度为2.0 mm,但现货贸易商偏好购入实际厚度略小于理论厚度产品以降低采购磅计成本,所以薄厚度(0.5-0.7mm)升水400元/吨、中厚度(0.8-1.0mm)升水200元/吨,厚厚度(1.2-3.0mm)平水交割;地区间视具体分布设置升贴水。


不锈钢交割采用的是厂库和仓库交割制度,由于不锈钢现货市场具有明显的消费和集散中心,厂库交割制度是对仓库交割制度的补充,以提高交割商品质量,减少交割过程中出现的质量异议问题。厂库选择资信水平较好的大型不锈钢生产企业,且产品质量稳定,得到下游用户的普遍认可的企业。交割仓库的分布集中在无锡和佛山两个国内最大的不锈钢贸易集散中心。


不锈钢仓库和厂库仓单具有有效期限。不锈钢仓库仓单有效期限为该批次产品最早生产日起360天内。不锈钢厂库标准仓单的有效期为厂库标准仓单生成之日起315天。且不锈钢应为连续15日内生产出厂,并在生产日起的45天内入指定交割仓库才可制作仓单。


二、不锈钢基础知识


1、不锈钢的定义

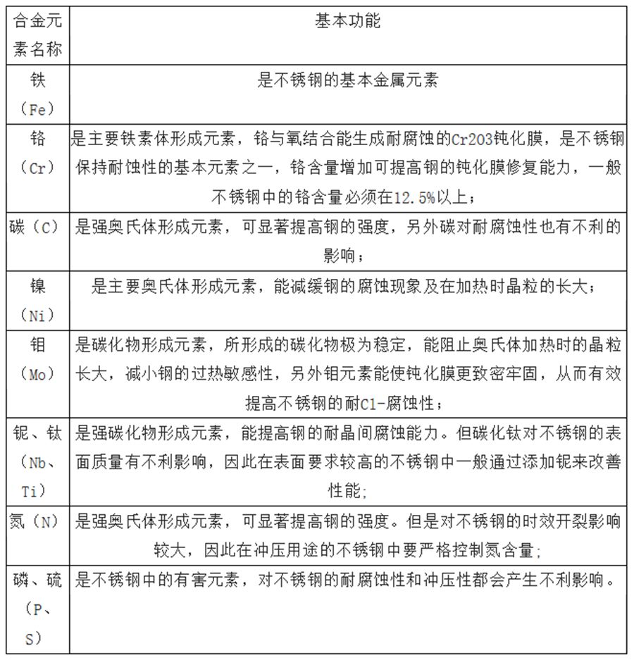
不锈钢是指在空气中或化学腐蚀介质中能够抗腐蚀的一种高合金钢,专业领域把不锈钢作为不锈耐酸钢的简称。不锈钢是在铁-碳合金中增加铬的元素,为铁-碳-铬三元素结合的金属,将碳稳定在0.2%的含量时,铬的含量增加到12.5%时,呈现出不锈性。不锈钢的耐蚀性主要从铬元素中获得,当钢中的含铬量达到12%左右时,铬与腐蚀介质中的氧作用,在钢表面形成一层很薄的氧化膜,可以阻止钢进一步腐蚀。钢中铬低于12.5%时,一般称为合金钢,相对易锈蚀。只有铬含量不小于12.5%时才称之为不锈钢。不锈钢在市场流通的过程中,通常以不锈钢热轧和冷轧的形式销售。


图表4:不锈钢合金元素 

乘风破浪会有时,计日以俟迎新“钢” —不锈钢期货合约解读

数据来源:大有期货长沙投研中心根据公开信息整理


2、不锈钢的分类

(1)按金相组织划分。可分为五类,分别是奥氏体不锈钢、马氏体不锈钢、铁素体不锈钢、双相不锈钢和沉淀硬化不锈钢。

(2)按化学成分分类。主要分为铬系(400系)、铬镍系(300系)和铬镍锰氮系(200系)。其中400系又可分为430、409L、410、410S、420等钢种;300系也可分为304、316L、321、301等;200系可分为201、202、205、J1、J5等。


图表5:200系、300系和400系不锈钢的主要应用领域

乘风破浪会有时,计日以俟迎新“钢” —不锈钢期货合约解读

数据来源:大有期货长沙投研中心根据公开信息整理


(3)按钢的功能分类,可以划分为低温不锈钢、耐热不锈钢、研磨不锈钢、无磁不锈钢、易切削不锈钢和超塑性不锈钢等。


值得注意的是,上期所交割品牌号要求为国标06Cr19Ni10或日标SUS304,为奥氏体300系不锈钢,其中铬元素含量占17.5%-19.5%,镍元素含量占8%-10.5%,主要应用于家电、餐具、厨具、热水器、锅炉、是食品机械等产品。


三、不锈钢产业链介绍

不锈钢产业链可分为上中下游三大部分,其中上游以采集铁矿石、镍矿石、铬矿石、锰矿石等生产原料以及对生产原料进行初步处理和提炼为主。中游以生产不锈钢板材管材等不锈钢初级产品和不锈钢原材料为主。而下游主要是不锈钢被制作成各类最终产品的环节。


图表6:不锈钢产业链

乘风破浪会有时,计日以俟迎新“钢” —不锈钢期货合约解读

数据来源:大有期货长沙投研中心根据公开信息整理


1、上游介绍

不锈钢产业链上游以采集铁矿石、镍矿石、铬矿石和锰矿石等生产原料以及对生产原料进行初步处理和提炼为主,不锈钢的组成元素主要有锰、镍、铬、铁,不同种类不锈钢在元素配比上存在一定的差异。


(1)镍矿石。镍是不锈钢 300 系的最主要组成元素,在 300 系不锈钢中,镍的成本最高占比可达 70%,因此镍价格的波动对其的生产成本将产生重大影响,同时 300 系又是我国目前占比最大的不锈钢系列,所以我国不锈钢行业对镍的需求量很大,我国是典型的“镍稀缺”国家,镍严重依赖海外进口如印尼,菲律宾等国。


(2)铁矿石。铁也是不锈钢的重要组成元素,在 200 系、300 系、400 系中都占有重要比重。从铁矿石产量来看,澳大利亚以及巴西成为铁矿石主要供应国家,其中四大矿山(淡水河谷、力拓、必和必拓、FMG)控制了超过70%的铁矿石海运市场,因此,全球铁矿石主要来自澳洲和巴西,澳巴铁矿石主要来自四大矿山。


(3)锰矿石。锰是 200 系不锈钢的重要组成元素,一般占其 5.5%-12% 左右。而在 300 系和 400 系中它所占比例并不高。


(4)铬矿石。无论是在 200 系、 300 系还是 400 系中添加比例都很高,分别占到 10.5%-20%、15%-25%和10.5%,其中 300 系的铬含量是最高的。铬元素的添加是导致不锈钢具有耐腐蚀性的原因,铬矿常被加工成铬铁,90%以上用于不锈钢的生产,可大大增强不锈钢的硬度和抗腐蚀性。


2、中游介绍

不锈钢产业链中游主要是上游采矿所获得的矿石的冶炼和进一步对矿石进行混合、加工和压延等过程,最终形成不锈钢的中间产品,包括板卷、型材、管材、带材四大类。

我国不锈钢生产企业产能规模差异较大,不锈钢生产企业中有达到国际先进设备水平的太钢、宝钢、张浦、广州联众和酒钢等生产企业,青山控股集团是产量最高的民营企业,太钢不锈是产量最大的国有企业。


3、下游介绍

不锈钢产业的下游,是指不锈钢板材、卷材、线材等被进一步加工为我们实际生活用品或生产工具的生产流程。对不锈钢需求较大的行业主要有以下几个领域:建筑行业、日用制品业、家电行业、机械行业、汽车行业。


图表7:世界不锈钢终端市场消费领域与比例分布

乘风破浪会有时,计日以俟迎新“钢” —不锈钢期货合约解读

数据来源:大有期货长沙投研中心根据公开信息整理


四、不锈钢市场状况介绍

1、中国不锈钢的生产情况

不锈钢产量稳步增长,2006年中国不锈钢产量达530万吨,迅速超越欧盟、日本、韩国,跃居世界第一。2010年不锈钢产量也提升至千万吨级别以上,达到 1126万吨。在随后的四年发展中,不锈钢产量翻翻,在2014年达到2169万吨。截止2018年,中国不锈钢行业产量为 2671 万吨,而全球该年度产量为 5073 万吨,中国的不锈钢产量占据全球接近 52.6%。


近年来随着中国对镍生铁的开发与利用,300系产品价格大幅下降,使用量不断提升。同时由于下游用户对不锈钢的认识提高,300系再次返回替代200系应用在扩大。400系产量受限于行业使用,产能始终得不到释放。300系增长继续,200系出现负增长,400系相对稳定。


中国主要的不锈钢生产企业:太钢不锈、青山控股、张家港浦项、东方特钢、北海诚德、宝钢德盛、德龙镍业、酒钢集团、鞍钢联众、福欣特钢、河南金汇、泰山钢铁、西南不锈、华乐合金、柳钢中金等。


图表8:国内主要不锈钢加工企业一览

乘风破浪会有时,计日以俟迎新“钢” —不锈钢期货合约解读

数据来源:大有期货长沙投研中心根据公开信息整理


2、不锈钢的消费情况

据统计,2018年中国不锈钢材表观消费量增幅在5.84%,至2209.5万吨。人均消费量达16.2KG /人,已接近主要发达国家平均水平(其中:日本16.6KG/人,美国6.8KG/人,欧盟12.8KG/人,韩国34.5KG/人)。未来随着不锈钢应用领域不断扩充,不锈钢消费量仍有一定的提升空间。从我国不锈钢消费终端的布局来看,我国不锈钢粗钢的主消费领域是城市建设和居民日用品,以金属制品,建筑工程为主。


图表9:国内中国不锈钢商品材表观消费情况

乘风破浪会有时,计日以俟迎新“钢” —不锈钢期货合约解读

数据来源:大有期货投研中心,我的钢铁网


3、不锈钢的的进出口情况

不锈钢进口数量总体呈波动下降趋势,2010年,我国正式实现不锈钢净出口,且净出口数量不断增长,从2010年的20.55万吨增长至2018年的214.08万吨。从进口结构方面来看,热轧中厚薄宽带钢、冷轧不朽薄板和热轧不锈盘条是主要的进口钢材。


 

有金融APP

长按二维码下载

分享到:

相关推荐

相关问答

用户评论

已有人参与,点击查看更多精彩评论

热门推荐 企业贷个人贷款计算器

更多>热卡申请

更多>极速贷款